webstat GSMWORLD.it

ISDN

ISDN Faq
Tutto quello che volevate sapere sulla NT
ma non avete mai osato chiedere...

Curata e gestita da Bodini Stefano




Ma come e' fatta una NT ?

Note

ATTENZIONE !
Aprire un apparato elettronico come una NT1 o NT1+ senza prendere opportune precauzioni e senza sapere cosa si sta facendo, puo' danneggiare l'apparato e sicuramente fa scadere l'eventuale garanzia !
Se non si ha la strumentazione e l'esperienza necessaria per questa operazione SCONSIGLIO di aprire una NT1 o una NT1+.
Tanto piu' che molto difficilmente un utente potra' apportare modifiche di qualsiasi natura o riparare eventualmente una NT1 o NT1+. Inoltre ricordo che tali apparati sono di PROPRIETA' TELECOM !

La progettazione delle due NT1+ non e' molto dissimile osservando i componenti presenti e il loro utilizzo.
Probabilmente cambia il microprocessore ma i componenti chiave sono gli stessi.
La vera differenza dovrebbe farla il firmware visto che i circuiti di interfacciamento sono praticamente gli stessi, il che implica una circuiteria piu' o meno omogenea.

Introduzione

La curiosita' di vedere come e' fatta una NT1 o una NT1+ credo sia comune a molte persone.
Con l'aiuto di Filippo Cubattoli e Fabio Nogarotto ho potuto iniziare a racimolare un po' di materiale che spero possa espandersi nel tempo, documentando cosi' anche come e' fatta una NT1+.


NT1 (Tone Commander NT1U-220TC)

La NT Tone Commander

Ecco come si presenta la NT1 della Tone Commander.
La prima cosa che si nota e' che e' molto piccola dato che tutta la parte di alimentazione e' esterna.
Sulla destra e' presente l'entrata del Bus U (RJ45) mentre sulla sinistra ci sono due uscite per il Bus S.
Di fianco all'ingresso per il Bus U si trova il connettore per l'alimentazione.

Apriamola

E molto facile aprire la NT1.
Basta svitare la vite presente tra i led e tolto il fondo si accede direttamente al circuito.
La NT1 smontata è una Tone Commander modello NT1U-220TC, revisione H - Aprile 97.

Attenzione !
NT di altre marche o anche solo modelli diversi porebbero essere diverse da questa.
E' importante non generalizzare ma estrapolare dall'analisi di questa NT le informazioni base.

Hardware

Iniziamo con un elenco dei maggiori componenti presenti in questa NT1 (il numero a sinistra della sigla indica la posizione del chip nella foto piu' sotto) :

  1. Motorola MC145574DW
    ISDN S/T-Interface Transceiver.
    E' il chip che gestisce l'interfaccia S.
    Puo' operare sia in modo NT (come e' effettivamente usato in questa applicazione) che in modo utente, ovvero usata come interfaccia per un TE.
  2. Motorola MC145572PD
    ISDN U-Interface Transceiver.
    Questo chip interfaccia il Bus U proveniente dall'LT e lo trasforma in un bus interno che viene poi connesso ad altri chip (ad esempio l'MC145574).
  3. SMP402TNC 40168A
    Sconosciuto - probabilmente custom
  4. Custom chip Tone Commander
    Probabilmente un microcontrollore classe ST6 o 68HC05
  5. Selettore TR
    Questo switch permette di inserire diversi valori di resistenze di terminazione.
    Ha tre posizioni :
    • OFF
    • 50 Ohm
    • 100 Ohm

Vista generica della NT

In pratica questa NT1 e' basata sulla classica accoppiata di due chip complentari Motorola, l'MC145572 (interfaccia U) e l'MC145574 (interfaccia S).
Ecco uno schemino tipico.
La parte che ci interessa e' il box indicato NT1.

Schema applicativo MC144572-MC144574

Con questo schema e' sufficiente anche un microcontrollore (presumibilmente il chip Custom Tone Commander, magari un ST6 o un 68HC05) per controllare il tutto.
Una volta inizializzati i due chip non c'e' piu' nulla da fare.

Ritorna all'inizio

NT1+ Aethra 2B1Q

Apriamola

L'apertura è molto semplice dato che basta togliere il coperchietto all'unica vite che si trova dietro l'apparecchio.
La NT1+ smontata è una Aethra 2B1Q versione hardware 6336513004 software 3300.

Attenzione !
NT1+ di altre marche o anche solo modelli potrebbero essere diverse da questa.
E' importante non generalizzare ma estrapolare dall'analisi di questa NT1+ le informazioni base.

Hardware

Vista generica della NT1+

Ecco una vista d'insieme della NT1+.
Sulla sinistra si possono notare i connettori RJ11 (in basso) e RJ45 (in alto).
Spicca in alto al centro il trasformatore di alimentazione (quello che scalda e ronza di solito), i trasformatori di linea ISDN (quadrati blu vicini al trasformatore di alimentazione) e la circuiteria.
Con l'aiuto di altre foto proveremo ad identificare almeno i componenti chiave della NT1+.

Iniziamo con un elenco dei maggiori componenti presenti in questa NT1+ (il numero a sinistra della sigla indica la posizione del chip nella foto piu' sotto) :

  1. Aethra S605E0000 HG72C714FE
    Chip custom Aethra.
    Ad occhio e' il micro che gestisce il TA a/b vero e proprio piu' magari qualche periferica specializzata per il TA a/b come porte I/O, convertitori A/D, Ram interna, seriali, ecc.
  2. ST Semiconductor - M29F800AB
    Memoria flash (8 Mbit).
    Contiene il firmware della NT1+.
  3. Motorola - MC145484DW (2)
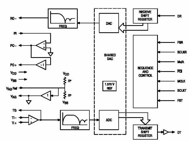
    CODEC, ovvero i chip che gestiscono le porte POTS.
    Ecco uno schema a blocchi di questo Codec :

    Schema a blocchi del codec

  4. Infineon PEB8191 v1.1
    Intelligent Network Termination Controller 2B1Q
    Questo chip e' il cuore della parte NT.

Posizione dei chip

Altri chip presenti sono principalmente di glue-logic, ovvero circuiti di gestione segnali digitali e/o analogici.

Ritorna all'inizio

NT1+ Mistel 2B1Q

La NT1+ Mistel

Apriamola

Nessuna indicazione sull'apertura.
La NT1+ smontata è una Mistel 2B1Q.

Attenzione !
NT1+ di altre marche o anche solo modelli potrebbero essere diverse da questa.
E' importante non generalizzare ma estrapolare dall'analisi di questa NT1+ le informazioni base.

Hardware

Sulla destra si possono notare i connettori RJ11 (in alto) e RJ45 (in basso).
Sulla sinistra in basso la parte per l'alimentazione.
La parte di linea ISDN si nota in basso a destra, una piastrina montata dietro i connettori RJ45.

Ecco un elenco dei maggiori componenti presenti in questa NT1+ (il numero a sinistra della sigla indica la posizione del chip nella foto piu' sotto) :

  1. Hitachi H8S/2240
    E' il processore che gestisce il TA a/b.
    Una bella bestiolina a 32 bit max. 20 Mhz, include Ram, Dma veloce, timer (8 e 16 bit), watchdog, interfaccia SCI (seriale ad alta velocita'), I/O e convertitori A/D.
    Direi che e' un tipico concorrente del piu' diffuso Motorola 68302 per questo tipo di applicazioni.
    Ecco lo schema a blocchi del processore che non include la Rom (esistono versioni dello stesso con Rom a bordo) :

    Schema a blocchi del micro

  2. ST Semiconductor - M29F800AB
    Memoria flash (8 Mbit).
    Contiene il firmware della NT1+.
  3. Motorola - MC145484DW (2)
    CODEC, ovvero i chip che gestiscono le porte POTS.
    Ecco uno schema a blocchi di questo Codec :

    Schema a blocchi del codec

  4. Infineon PEB8191 v1.1
    Intelligent Network Termination Controller 2B1Q
    Questo chip e' il cuore della parte NT.
  5. Ericson S946 PBL
    SLIC
  6. Lucent L7590C
    Telephone ringing driver
    Questo chip genera i segnali per la gestione delle porte POTS, ovvero la tensione per il ring di telefoni analogici.
  7. NEC D431000AGW
    1 Mbit RAM - memoria aggiuntiva

Posizione dei chip

Altri chip presenti sono principalmente di glue-logic, ovvero circuiti di gestione segnali digitali e/o analogici.

Ritorna all'inizio